Blueprints + Canvas from any link

From URL to
mental model.

Paste a link and Vizumi uses AI to build visual notes: sectioned Blueprints with diagrams, plus a connected Canvas that shows how the ideas fit together.

No account requiredSaved locallyKeys stored locally

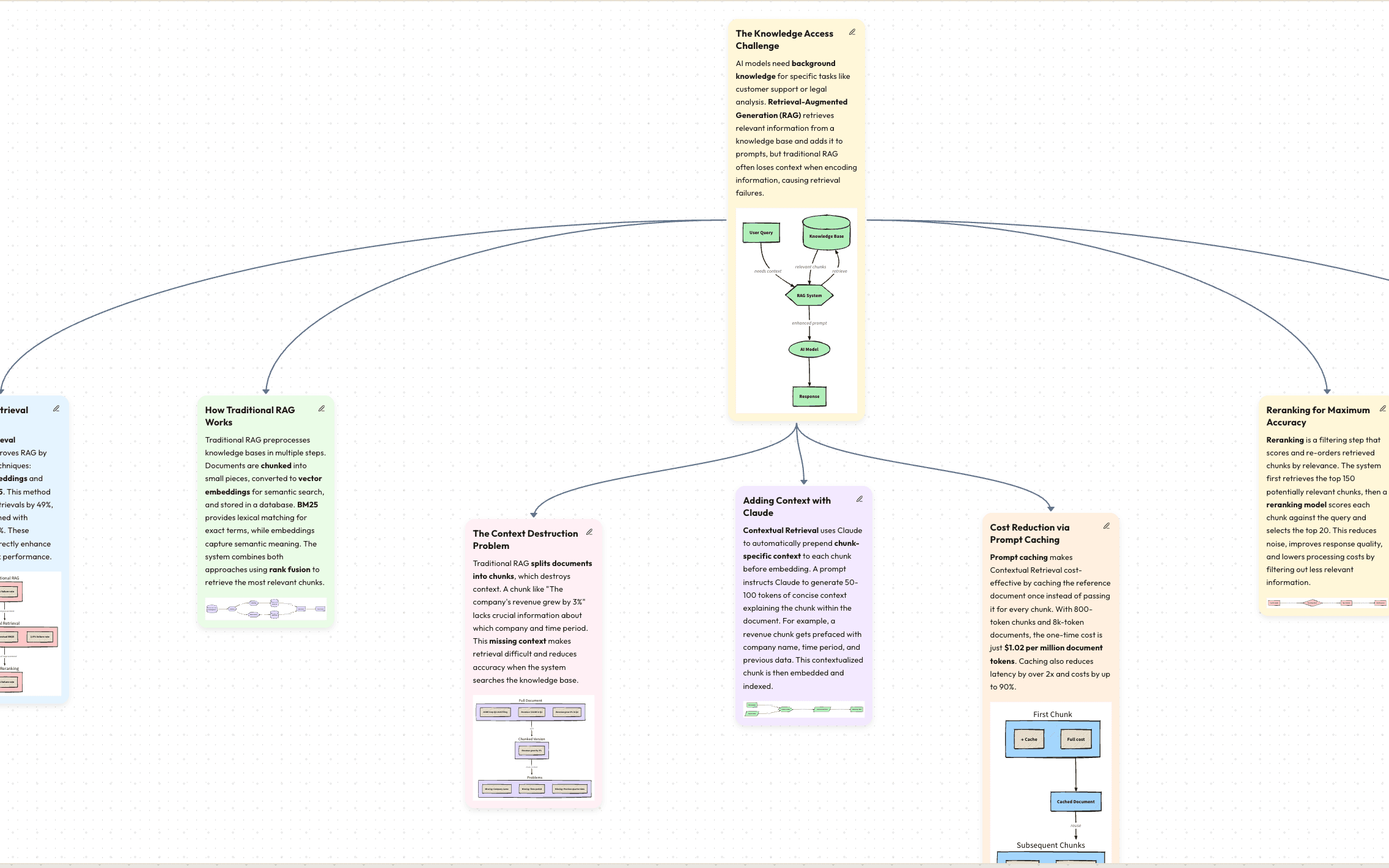
Knowledge Access Challenge

RAG loses meaning without chunk-level grounding.

Contextual Retrieval Method

Embeddings + BM25 improve relevance.

Contextual retrieval layered preview

Reranking for Accuracy

Filter to top chunks after reranking.

Reranking layered preview
Blueprints View

Reading is
linear.

Understanding
isn't.

Most content hides the structure you actually need—flows, dependencies, tradeoffs. Vizumi reconstructs what you read into sections and visuals so you can see the shape of the ideas, not just the words.

Keep the thread with automatic sectioning
Learn faster with diagram-first explanations
Recall more by seeing how concepts connect
The best way to understand complex ideas is to see how they connect.

Two ways to learn
the same source.

Blueprints

Deep Dive Notes

Diagram-backed section notes for focused learning. Each card presents a section's key points, definitions, and takeaways in a clean, scannable format.

  • One clean card per section: key points, definitions, and takeaways
  • Diagrams when they clarify (rendered via D2 → SVG)
  • Great for review, study, and turning reading into explainable notes
Blueprint preview showing section cards with diagrams

Canvas

Knowledge Graph

A connected map for big-picture clarity. Zoom out to orient, zoom in to learn. Connections show relationships, flow, and dependencies between concepts.

  • Zoom out to orient, zoom in to learn
  • Connections show relationships, flow, and dependency
  • Best for systems topics where how it fits matters most
Canvas preview showing connected concept map

How it works

Paste a URL

Any article or documentation.

We split it

Extract and chunk into logical sections.

Generate Blueprints

AI writes notes & draws diagrams.

Explore Canvas

See the full connected map.

From URL to visual understanding in seconds.

Privacy First

Local-first
by default.

Your library stays on this device. Your data never leaves your control.

Saved locally

Notes are stored in your browser

BYOK optional

Add your OpenRouter key to use any model

Key handling

Stored locally; forwarded with requests; never stored on our servers

Stacked local note cards with a privacy lock
End-to-End Private

Built for content you
actually want to remember.

Automatic structure

Keeps context intact.

Visual explanations

Make complex ideas click.

Navigable map

Not just a summary.

Model choice

Speed/quality/cost via OpenRouter.

Zero setup

Starter models available.

0s
Setup time
100%
Private
Possibilities